THERESIA K.
Graphic/ UIUX Designer
based in BSD, Serpong
%20(1).jpg)
pintaria App
This is an ongoing project that our Product Team is currently working on. Despite having a responsive design for our our website, we are also working for the Android version for better user experience.
Tasks:
-
Create Sitemap (brainstorm with team members)
-
Create LowFi & HighFi UI for " All Courses"
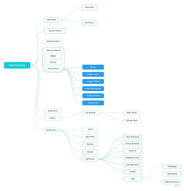
1. Create Sitemap
(Left) Proposed a sitemap and user flow for Pintaria App; general pages minus the detailed pages.

2. Low FIdelity UI
(Left) A few shots of Low Fidelity UI.
Different than the responsive design, we added several more features.
Since it is still an ongoing project, it gives us the opportunity to experiment on new features we can give to out users in the future.
.jpg)
3. High FIdelity UI
(Left) A few shots of High Fidelity UI.
Some features were created in addition to the website such as Event Calendar and Notifications Page.
With Native App, we have more speed, offline mode, push notifications and much more.

At "All Courses" page, it contains information and features just as much as the Homepage.
Therefore, we kept the bottom navigation menu to give users more control in switching pages.

With the Android version, we are able to add Event feature where users are able to save their events and receive reminders through Push Notifications.

With many courses to choose from, we created a Wishlist page dedicated for users to save desired courses.
Users can also delete courses from the Wishlist.